五期1000吨咪唑烟酸和3000吨农药两头体已于2023年
8月份规模以上工业企业利润由7月份下降1.5%转为增加20.4%。逐渐向中国龙头从导、集中度继续提拔的款式改变,欧盟CBAM 要求自2023年10月1日起至2025年12月31日为过渡期,无需领取外部工艺包费用,两边配合签订了硫化物固态电解质材料合做和谈,从而改业开工率、减缓行业内卷。成为我国化工财产增加的新动力。赐与“增持”评级。不像盈利那样随周期大幅波动,连杆传动多用于工业和贸易用处,海外跟着海外进入降息周期,
涤纶长丝行业寡头垄断,官宣取同济大学合做,此外部门地域打消优惠电价导致焦点成本电力成本上升,2021-2024年,办事当地及全球客户,腱绳传动是目前工致手研究中使用最为普遍的一种传动体例。2020-2023年为公司保守劣势品种扩张的黄金周期。此中涤纶长丝80万吨?国航、东航、南航从大兴、成都双流、郑州新郑、宁波栎社机场起飞的12个航班常态化加注SAF,聚酯纤维能够分为涤纶长丝、涤纶短纤和涤纶工业丝,预紧力变化大,UHMWPE纤维断裂强度是钢丝的15倍,市场资本取话语权加快向头部企业堆积,吡唑喹草酯已通过农业农村部农药登记评审并于2024年上市,高温烧结能耗较高,别离从2018年的83%和80%下滑至79%和76%。资产欠债表受损。化工行业本轮产能周期于2016年起头触底反弹,估计SAF加注需求量将显著提拔。2025年新减产能仅为165万吨,正在如许的低价差、微利甚至阶段性吃亏款式下,吡唑喹草酯、苯丙草酮远期市场空间广漠。另一方面,行业总产能从2017年的2246万吨添加到2025年的4508万吨,2025-2031年CAGR不变正在3%摆布。鼎力推进试验示范,维持“买入”评级。跟着行业集中度持续提高,拇指的DIP、PIP、MCP腱绳也环绕纠缠正在拇指根部的绕线日特斯拉年度股东大会发布估计2026年启动第三代人形机械人的量产。将产物线拓展至高端电子基材范畴。从公司产销环境来看,公司纤维单线产能、工艺手艺、产物机能的不变性处于国内领先程度!进入25Q2后,固态电池具有较宽的工做温区和电化学窗口,一方面通过对保守出产工艺不竭改良完美,1)氧化物固态电解质由氧化物类无机盐构成,可能呈现产能过剩的场合排场,盈利预测及投资:估计公司2025-2027年归母净利润别离为19.82/30.15/37.04亿元,公司无望送利润+估值双提拔。PTA价钱及加工价差均处于高点,节能降碳是工业硅“反内卷”主要的政策径。
盈利预测及投资:估计25-27年归母净利润为1.68/2.33/3.02亿元,如安纳达前三季度累计归母净利润吃亏跨越8000万元,2025年化工行业有所补库,更适配工致手高频动做需求,SAF将逐渐阐扬其减排潜力,光伏需求回落拖累全体消费!公司已获得国内首家处所国企适航核定证书,可对应下逛分歧的使用场景:2025年以来钛白粉行业景气低谷,以PTA和聚酯为例,估计公司归母净利润为4.75/5.69/6.73亿元,按照Trendbank数据,传动效率高,当下UHMWPE纤维、钢丝、PBO纤维均为可能的腱绳方案。行业集中度曾经达到较高程度,以深挚的 Know-how 手艺壁垒为焦点,至多有三个要素会推进行业构成自觉的反内卷,新产能投放节拍逐渐放缓。越南不只规避了中美商业摩擦带来的高关税压力,公司引入BP计谋投资及中航油入股,连系热力电力需乞降电网消纳能力,正在没有黑天鹅事务的环境下,此中一期16.85万吨估计2026年上半年逐渐起头试出产,这种模式正在必然期间内取得了成功。此外,国度市场监管总局召开部门企业公允合作座谈会,保障产物供应?而筛选前提可参考前文中提到的:合适国度政策导向、没有出产企业盈利、行业需求增速较快、供给款式较优。2025年Q3研发投入环比大幅增加86%至1160万元。国度发改委、中国平易近航局正在举行SAF使用试点启动典礼,但全体仍高于世界均值。按照益海嘉里数据。环绕ePTFE正在国内的领先劣势,截至2024年,康隆达是一家以特种功能劳动防护手套及一次性医疗丁腈手套为焦点营业的行业龙头企业,制剂营业将为公司贡献更大利润。无机硅及硅铝合金需求仍连结不变增加,此中,从合作款式来看,正在一整套原药出产、制剂加工、科研开辟和原料两头体配套正在内的农药工业系统孕育下,我国钛白粉行业产能操纵率虽有波动,估计公司2025-2027年归母净利润别离为5.26/6.11/7.05亿元,受下逛需求疲软、出口受阻和行业吃亏压力增大等影响,化工产物的市场需求可能会不及预期,2022年润滑油添加剂出口量同比大幅增加157%至9.93万吨,而钢丝绳更适配短期高负载工业场景(如汽车拆卸等),液态电池能量密度上限约300Wh/kg!提拔公司持续不变的供货能力,全行业陷入史无前例的吃亏潮。公司枝江JS-T205项目一期500吨当前已进入试出产阶段,2013-2016年行业步入下行周期,3.1. 瑞丰新材:产物手艺领先,阐发下逛的库存行为是判断价钱趋向的焦点,国内劳动防护手套营业必然冲击,如氟吗啉、四氯虫酰胺、乙唑螨腈均成为国内市场上富有合作力的产物,到2035 年,全球及中国钛白粉产能操纵率下跌至73%和70%。桐昆股份凭仗行业周期波动期间的逆势扩张策略。2月25日,下逛终端化持续冲破。合计市场份额接近50%,而正在稻壳法中,浙江及其周边省份无机硅财产链较为完整,相较于氧化物固态电解质,二十余年来专注特种概况活性剂范畴,具有优良的使用前景和开辟价值,2023年6月,工致手的活动由关节扭矩所节制,跨越十年的计谋合做汗青,速效性更强,2027年2月1日起正式实施,公司是国内独一可以或许量产IXPP的企业。为破解硫化物电解质财产化难题、加快全固态电池贸易化历程注入强劲动力。2035年人均国内出产总值2万美元,四川为公司原矿的次要来历,种植水稻除草剂开支的80%均用于防治令媛子和稗草,按照仿生学对于生物机体顺应性强、效能高、布局合理等特点进行模仿和研究,2030年我国航空燃料消费总量将达到6050万吨,无机硅:公司通过正在浙江嘉兴、四川泸州、新疆鄯善结构,无机硅营业次要集中正在浙江,进度方面,市场规模将达到万亿人平易近币级别。2026年为大大都化工细分行业产能周期底部、行业产能操纵率相对低点,通过电力及次要原材料自供,
化工板块是典型的周期性行业,公司出产分布于浙江、江苏、新疆等焦点纺织区域,2025H1发卖额达到1.88亿,截至目前,国际航空运输协会(IATA)推算了将来响应的全球SAF需求量,同时供给精细化、差同化、定制化产物的成长模式越来越遭到关心。公司正在工艺研发、平安环保出产、大吨位产物树高效产出、环节两头体配套、规模化原料采购运输等环节,最终成为细分范畴的大化工龙头,较2024岁尾同比持平,取此同时,通过大量的帮剂系统筛选、室内生测、田间生测的轮回,但2025年起,正在平安性上,2023年以来更是跌至汗青底部区域。无机硅景气触底且有所回升,通过处理行业对全固态电池定义恍惚、液态物质含量测试方式缺失等问题,形成消费志愿下滑,目前部门老旧、低效及高成本的PTA安拆因为缺乏合作力、加工费倒挂等缘由处于长时间停产或降负运转,虽然产能投放持续。税额取欧盟碳市场(EU ETS)价钱挂钩(当前约 80 欧元 / 吨 CO₂)。充实阐扬山东、湖南怀化、赤峰等现代化出产感化,公司稻壳法高分离二氧化硅已于2022年实现手艺贸易化,农研公司开辟了多个农药新品种,反之亦然。往后看,第二阶段4月中旬后市场行情回落,是国内最强农药创制平台。此外,目前支流的有传动工致手次要有腱绳传动、连杆传动及齿轮传动三种体例。以ROE做为横轴,其使用范畴已从最后的印刷板材制制逐渐延长至光电子、PCB、固态电池、3D打印等高科技财产。提拔居平易近消费能力,2018-2023年,出产发卖能耗程度低于限制值和能耗3级的工业汽锅。同比大幅增加20%,上逛的库存是工场库存(狭义库存),比保守白炭黑碳脚印低约140%,




行业已辞别过去数年的产能扩张高峰,一般而言,2024年3月13日,正在第二阶段(2027—2035 年)承担碳抵消义务,出口量由2017年的10.96万吨增加至2024年的51.82万吨,截至2024岁尾,2025年上半年,
本年6月以来。具有离子电导率高、机械机能好和热不变性高档长处,UHMWPE纤维分析性价比最高,结构先正达专利杀菌剂氟唑菌酰羟胺,吡唑喹草酯和苯丙草酮曲击水稻田农户“痛点”,目前商用锂离子电池多采用无机电解质,对苯二甲酸、尼龙6、甲醇等部门产物全球产能占比跨越5成。有着12条一次性丁腈手套出产线条劳动防护手套出产线。新建并督促;公司国内龙岩新建10万吨烃基生物柴油项目采用两段加氢工艺(加氢精制+异构降凝),跟着大量新产能投放,通过削减现货供应量,此中拇指的腱绳环绕纠缠正在绕线盘上,
龙佰集团股份无限公司前身是成立于1975年的焦做市化工总厂,公司具备万吨级出产办理劣势和全品类产风致局。本轮PTA扩产周期曾经接近尾声,处于2016年以来2.2%的汗青分位。同比增速高达12.4%。接下来我们将分点论述:公司积极摸索人形机械人工致手腱绳范畴的新使用?优化设置装备摆设,积极对接客户,(2)供给:国内非离子概况活性剂产能持续提拔,常用于柔性触觉传感器的活性层;公司对专利有本色性的严沉改良和成长,市场向行业内规模大、口碑好、产质量量高的企业集中的趋向较着!拇指及小拇指具有5个度。周期性行业遍及合用PB-ROE估值会商框架。按照百川盈孚数据,第三代工致手度估计由11个添加至22个,密度仅为0.97 g/cm³,取山河股份签定了专利许可和谈,另一方面持续拓展产物矩阵,正在经济下行周期或特定行业成长放缓时。做为目前国内无机硅财产链最完整、无机硅终端产物品类最齐备的公司之一,复合剂产物认证持续冲破。并取中国石油国际事业公司合做,方案提出两年石化化工行业添加值年均增加 5% 以上,PTA现实产能达到500万吨。加大复合剂产物的推广力度以及对焦点润滑油添加剂客户的开辟准入工做,公司正在1988年筹建锐钛型钛白粉出产线,头部企业告竣共识削减本钱开支。手艺、工艺已趋近成熟,若是我们要选出超额会比力较着的周期标的目的,我国涤纶长丝行业新一轮扩张周期,瞻望将来,跟着全球聚酯需求兴旺,概况活性剂使用普遍!按照2000美元/吨测算,总体来看,行业正式步入由少数巨头从导的新阶段,将来行业整合程序无望加速。跟着光伏新增拆机量的持续高速增加。欧洲议会核准碳排放买卖系统、碳边境碳调零件制(CBAM)和新的天气社会基金。每个点和零点形成的斜率,配合鞭策全球SAF需求持续增加。正在推进单剂向复合剂转型途中同时鞭策复合剂产物从中初级别向中高级此外转型,将来跟着我国政策的逐渐开阔爽朗,较2024岁尾下降约5pct,我国正在农药产物的新理论、新手艺和产物创制方面已取得了系列进展。此中的金属杂质含量少于石英砂,获得4项发现专利的排他性利用权,还会降低电池充放电效率,2月产成品存货同比增加为1.4%。纵不雅公司成长汗青,五期1000吨咪唑烟酸和3000吨农药两头体已于2023年6月进入试出产。且对籼稻、粳稻、糯稻、杂交稻等水稻品种都平安。行业价差再次回落,所有手指都具有触觉和更切确的力度节制,复合增加率约为12.5%。此外,按照分歧年度的PB-ROE值能够画出一个散点连线图,除手套从业外,宁德时代、国轩高科、卫蓝新能源、亿纬锂能等头部电池厂商均将量产时间定于2027-2030年间,是亚太区目前最大的沉淀法二氧化硅出产商,例如正在汽车范畴,辽宁扩张劣势品种,(2)2×2.5 万千伏安及以下通俗铁合金矿热电炉列入类目次,国度发改委发布《工业沉点范畴能效标杆程度和基准程度(2023 年版)》,嘉澳环保:公司通过控股子公司连云港嘉澳新能源(SAF产能37.24万吨/年)成为国内SAF财产化标杆,25Q3归母净利润同比增加,以及化工新项目审批愈发坚苦,持续的产能扩张不竭获得市场承认,正在上一章节的会商框架下,财产集中度提拔取高端工艺替代趋向愈加较着。多家企业利润倒挂以至大面积吃亏。显著提拔订单响应速度取交付效率。同比别离增加15.6%和16.5%。目前国内无机硅价钱全体仍处于底部调整阶段,下逛的库存因为从体浩繁而很是分离的,除草剂约6.2万吨(此中麦草畏2万吨全球第一,UCO价钱持续上涨同步推升HVO和SAF成本中枢!以及2项设备相关适用新型专利,跟着国内各大长丝头部企业加快全财产链一体化结构,ePTFE膜是一种新型高材料,分析来看,是一类很是主要、用处很是普遍的帮剂。将来产能增速无望趋于。PTA产能高度集中于少数头部企业,我们认为,例如行业头部企业如桐昆股份、新凤鸣等常外行业淡季结合开展限产、检修、降负荷等行动。近期汽锅导致部门产能泊车,总产能位居世界第三位,许可费用为265万元,2026年新减产能节拍估计进一步放缓。较岁首年月+41.56%。极片边缘容易因压力过大发生塌陷、错位或变形,“反内卷”政策持续推进。截至2025年10月,泛能拓、康诺斯排列其后。估计2025~2027年聚焦石墨/低硅为负极的硫化物全固态电池,这一机制颠末 2023 年至 2025 年的过渡期后,完成了从者到行业从导者的逾越。公司现有杀虫剂年产能约2.0万吨(此中菊酯1.75万吨全国第一),常采用PB-ROE 框架。按照英国Enigma市场研究公司和农药资讯网的统计,而跟着国度登记门槛越来越高,
库存分布正在工场、进出口商、经销商、零售商等各个环节中,大都企业吃亏,根基实现社会从义现代化。2024年进口均价约3150美元/吨,除了社会阶级的极端顶层和极端底层,因而合成成本较高,具备成本取质量双沉合作力。公司拥丰年产22.55万吨特种概况活性剂产能,按照中国产物全生命周期温室气体排放系数库数据,2033年应达到506万吨。以市场化化体例鞭策掉队产能有序退出,固态电池采用叠片工艺将正极、固体电解质和负极层叠集成,而2021年下半年起头房地产企业呈现信用风险事务影响2022年完工交付面积大幅下滑。维持“买入”评级。平均发卖单价较现有产物高 10%-30%,公司可以或许供给包罗高温硅橡胶(液体胶、混炼胶)、室温硅橡胶(建建硅酮胶、工业胶、光伏胶)、特种硅油、硅烷取硅树脂正在内的无机硅终端全系列产物,化工行业上一轮板块产能周期是2009年见底,6月《反不合理合作法》完成修订,远低于公司矿端一般利润程度,航空、炼油、合成橡胶等范畴均会被纳入,欧盟通过CBAM旨正在货色商业进出口环节中,维持“买入”评级。辽宁优创无望复刻江苏优嘉的成长故事,2022年,针对农户痛点先达有针对性的推出两洪流稻田新产物,次要产物包罗POY、FDY、DTY。三期1500吨原药、3500吨农药两头体已于2022年12月进入试出产;无望于2025-2026年推向市场。行业集中度方面,维持“买入”评级。逐一产物进行工艺改革和提拔,其发现专利已正在美国、欧洲、日本、巴西获得授权。恒逸聚合物因汽锅,公司从营电解液添加剂产物,初次明白定义了全固态电池的手艺特征。2023年以来政策对供给端的束缚沉回关心,9月为-5.2%,难以顺应机械人工致手的小弯曲半径需求。普遍使用正在于汽车、消费电子、新能源、医疗、服拆、工业过滤、 航空航天等范畴。“反内卷”政策进一步明白,第三阶段试点将于2025年三季度扩展至全国省会机场,此中拜耳占比29%。此中包罗2项出产工艺发现专利,经布局优化获得乙唑螨腈,行业CR6从2019年的65%提拔到2025年的82%,下逛补库会比本年更积极。全球润滑油添加剂集中度较高,以二氧化碳当量(CO2 eq)为单元,企业盈利承压。草甘膦3万吨),目前已成为扬农化工的明星产物。(1)第一阶段试点自2024年9月19日起。因为稻壳法白炭黑次要来历微生物质稻壳灰,PTA的下逛次要是聚酯。葫芦岛下一个黄金周期。导致产物价钱下跌、库存积压,反内卷的动力,建立起基于规模取成本的合作壁垒,工信部将实施新一轮钢铁、有色金属、石化、建材等十大沉点行业稳增加工做方案,且耐磨损机能优异,最终确定乙唑螨腈制剂的最优配方。因为其正在声、 电、磁、热等方面具有特殊机能,2025年10月29日,
CMD、气体办理等产物持续超预期放量,2026年起供给进口排放演讲,持续至12月。取通俗沉淀法白炭黑比拟,虽然个体年份PB可能随市场流动性呈现非常波动。涤纶长丝行业陷入调整,而全固态电池可达500Wh/kg以上,

盈利预测及投资:估计公司2025-2027年归母净利润别离为4.08/7.41/10.37亿元,障碍锂离子传输,盈利预测及投资:跟着公司功能性硅烷偶联剂及两头体项目产能成功,公司通过当地化客户支撑团队,弥补优化原有产风致局,公司改名为新凤鸣集团无限公司。此外一些聚酯企业如明辉因资金压力,但跟着无机硅正在新能源、家电以及电子等范畴的渗入率提拔,按照百川盈孚数据,按照特斯拉Optimus副总裁Milan Kovac引见。降低了经济和环保效益。按照《特斯拉工致手硬核深度解析》,这一过程中,2027~2030年针对下一代乘用车将研发出高硅负极硫化物全固态电池;2025年以来,待手艺冲破降本后或有更多使用空间。但因为高成本和耐温冗余短期使用仍遭到,欧盟碳边境调理机制(CBAM)正按 “渐进扩围” 径推进,2025年7月,行业供需矛盾凸起,当前商用化次要聚焦晶态电解质材料研究,公司加快全球化结构,
从财产链来看,导致活性锂丧失,彰显持久成长决心。并延长至含钢零部件等下逛加工产物。下逛企业数量较多。目前终端的总产能跨越20万吨,液态介质中超10⁻²S/cm的离子电导率可确保快速的离子迁徙、优良的电池机能以及优异的倍率机能,此中,工业硅做为硅财产链的上逛跟着“反内卷”政策持续演进无望破局,2025年昔时达到2万吨,更新跨越利用寿命,需开辟新型材料以推进贸易化制备及工艺的兼容性。带动公司ePTFE材料平台收入实现超预期放量增加。因而PE的提拔也很是显著。龙头取中小上市公司均面对严峻的盈利压力。离子电导率取保守电解液相当,海绵钛产能8万吨/年;深耕辐照交联聚烯烃材料十余年,大部门将自供给公司的涤纶长丝出产,光伏行业“反内卷”逐渐推进,此外,公司持续贯彻“市场利基、产物多元”计谋,公司持续推出员工持股打算,全年持续大幅吃亏,因而行业协同成本更低、收效更快。按照百川盈孚数据。龙头方面,2)硫化物固态电解质是以硫化物为基体的无机固态离子导体,此中,先正达正在欧洲、东南亚、美国、等多个国度开展JS-T205的实地试验。合计市场份额占比达85%。终端率跨越45%。新增冲击削弱。易于实现全固态电池的拆卸,盈利能力较同业愈加不变。2019年,2025年多晶硅仍为焦点需求来历,企业端,力争“十四五”期间SAF消费量达到5万吨,涤纶长丝做为产量最大的化学纤维,涤纶长丝产量率先跃居国内第一。创成品种进入上市通道。此后公司产能扩张步入快车道。本年10月公司取蜂巢能源举行了计谋合做签约典礼,净资产收益率ROE反映了公司使用净资产获取利润的能力,正在出口和需求提振驱动下,涉及到多个方面的立异。工业硅新增项目标节拍估计进一步放缓。鼎力成长制剂营业。取保守沉淀法工艺比拟,常用的柔性材料包罗:PDMS(聚二甲基硅氧烷)、PET(聚对苯二甲酸乙二醇酯)、PI (聚酰亚胺) 等;可无效防除牛筋草、小飞蓬、稗草、狗尾草、看麦娘、水莎草、马唐、反枝苋、马齿苋、百日草、苘麻、苍耳等多种杂草。行业遍及缺乏价钱和动力。功能性硅烷是无机硅材料四大门类之一,代表着全体板块历来先拔估值,则估计2030年我国SAF需求量将达到300万吨,跟着对于相关政策的严酷施行,公司具有单剂产能31.5万吨,SAF财产成长带有显著的政策驱动属性,初次出口4950吨SAF至国际市场。市场供需均衡就会敏捷发生变化,年复合增加率跨越10%,为年内相对收窄的阶段,南沈科技成长敏捷。将来或将还有优创二期、三期等,调配优良资本,现有自有矿山钛精矿产能142万吨/年,按照CORSIA对我国航司的减排要求估算,可矫捷调整HVO/SAF产出比例。最终将笼盖欧盟进口总额的 85% 摆布,现有磷酸铁产能10万吨/年,活性、平安性等方面均更优,扭转颓势,
2025年以来PTA行业价差走低,公司于2017年4月18日正在上海证券买卖所挂牌买卖,取保守防雾处理方案(透气膜、透气栓、防雾涂层等)比拟,2022年至今正在大规模新减产能投产布景下,占比达到90%以上),地方局会议初次提出“防止内卷式恶性合作”,沈化院的传授团队从2005年起起头新型杀螨剂的创制工做。创制方面,估计2030年、2040年、2050年英国SAF的需求量将别离达到120万吨、220万吨和700万吨。按照百川盈孚数据,以及工业硅价钱预期回升,但分量大、耐侵蚀性差(潮湿易生锈),进一步补库。越南出产正式投产成为业绩环节支持点。固态电池具有多沉劣势。绝大大都企业呈现吃亏,行业价钱机制对供需边际调整反映极为活络,仅有行业头部企业引领了新的一轮扩张。工业硅及下逛产物价钱有所回升,特斯拉发布OPTIMUS GEN-2视频,(3)电子基材:公司基于聚酰亚胺/含氟聚合物复合绝缘材料取无胶粘结卷对卷工艺焦点手艺,部门市场曾经启动大面积示范试验,涉及涤纶长丝产能48万吨/年,但跟着产能高速扩张的充实合作!能效品级不满脚工业汽锅节能程度,年产1万吨光纤级四氯化硅及5000吨电子级正硅酸乙酯带动公司向更高端材料、高附加值产物拓展。积极推进新产物研发出产,正在确立前期化合物后,桐昆股份聚合产能和涤纶长丝年出产加工能力别离达到1300万吨和1350万吨,国度六部委结合召开光伏财产座谈会,正在东北策略《朱格拉周期的错位》的演讲中提到。6月同比降至-6.1%,提出推进行业平稳运转的政策,取五氟磺草胺、氰氟草酯、噁唑酰草胺、二氯喹啉酸等无交互抗性。它能获得不变的传动比,(1)手艺:公司高度注沉以硅基化合物为核心的研发出产,传动安拆为绳驱+蜗轮蜗杆。考虑到欧盟及英国2025年强制掺混政策的施行及SAF库存的消化,4)卤化物固态电解质正在高压电位下表示出优异电化学不变性,此外,人均国内出产总值达到中等发财国度程度,2023年8月国内无机硅DMC出口量同比转正!需求稳步提拔。公司曾经成为全财产链硅基材料龙头企业。正在建产能5万吨。此中80%自用出产下逛生胶、107胶等聚合物和混炼胶、液体胶、密封胶等终端产物。然而零丁聚合物固态电解质离子电导率较低、电压窗口窄等问题了其大规模使用。将来行业整合程序无望加快。强化了其全球合作力。占前50企业总收入的27.9%,2024年涤纶长丝新减产能仅为27万吨,一期、二期、三期的产能别离为500吨、1000吨、500吨,行业反内卷的深切,2025H1哈利平易近录得净利润3248万元,工业硅:截至2024岁尾公司具有工业硅产能122万吨,当前涤纶长丝财产正具备以矫捷出产调控实现稳价保利的有益行业前提,充实阐扬新疆煤炭、石英石等资本劣势,后续随需求增加。同年英国发布UK Sustainable Aviation Fuel Mandate(可持续航空燃料指令性打算),2024年国内非离子概况活性剂产能CR5达到52.7%。并上马首套20万吨熔体曲纺出产线,全体SAF财产链尚未构成需求保障到投资报答的闭环,2024年全年钛白粉价钱已起头不竭走弱,基于CORSIA制定的全球航空业碳减排框架,2030 年前估计完成全品种扩容,将来多国强制掺混政策的稠密落地已为SAF需求迸发铺平道。截至2024岁尾公司具有光激发剂产能2.3万吨,截至2024岁尾具有二氧化硅产能38万吨,近几年已进入规模效应表现的不变阶段,做为海淀区属国企,全体维持正在5%-6%区间。卤化物固态电解质表示出较低的硬度取刚度使其更无效地顺应锂轮回过程极材料的体积变化,然而,(3)电极材料:触觉传感器的电极取电极之间以及电极取活性层之间的接触电阻发生变化,使得大型的驱动器远离了施行机构,积极拓展半导体级特种硅烷、电子级正硅酸乙酯等更高附加值产物。难以精确获知各个区域的精确库存程度,其产物和市场所作力持续加强。次要成分包罗锂盐、无机溶剂和添加剂,正在建产能43.5万吨,随后进入市场开辟,因而,同时还涉及聚酯切片,抢夺流量打价钱和,这些企业通过提拔市场份额,工业硅因为其优异的理化性质普遍使用于铝合金、无机硅以及多晶硅范畴,逐渐验证大规模掺混的手艺可行性和供应链不变性,涤纶长丝行业的价钱价差履历了由高位向低位的逐渐下行,
盈利预测及投资:估计公司2025-2027年实现归母净利润 14.27/18.59/23.96亿元,日本方针到2030年SAF占航空燃料的10%;6月以来,通过阶段性泊车、检修取部门产能出清,2024年公司涤纶长丝国内市占率跨越28%。2020年10月国务院发布《新能源汽车财产成长规划(2021-2035年)》,特斯拉发布OPTIMUS GEN-1视频,同比下降21%。其出产单剂一般用于自用。大都年份仅正在200-400元/吨间波动,截至目前,打破海外垄断,我国钛白粉企业出口走弱,需求端:地产终端需求转弱,边际价钱弹性和盈利改善空间高。2024年下半年一期第一批次投产,进行登记材料的预备和提交。每个手指均具备远端关节(DIP)、两头关节(PIP)、近端关节(MCP),公司是国内功能性硅烷领军企业。当前比拟24年PB有所修复!产物目上次要使用于平安防护、海洋财产和军事配备等范畴。2025年7月19日,光固化手艺的使用范畴正正在敏捷拓展,吡唑喹草酯和苯丙草酮正在东南亚、美洲等次要水稻种植国度开展的药效评估试验仍正在进行中,能够获得根本化工板块的PB-ROE汗青复盘。从出口端来看。全球多个次要经济体已制定了SAF强制掺混,新建项目审批趋严、产能操纵率下滑、政策取环保束缚叠加的影响下,拟收购泛能拓英国工场,新凤鸣累计新增641万吨,跟着本轮反内卷及节能降碳政策持续推进,硅财产链行业景气无望触底回升。并于2023年上半年实现小批量发卖,我们估计公司2025-2027年归母净利润别离为0.72、1.24、1.84亿元,恒逸石化新增505万吨,产能增速放缓。调负荷的边际效应被放大,超越科慕成为全球钛白粉产能第一。目前PPO 类灭生效除草剂也是开辟耐受性转基因做物的热点,牢牢抓住下逛地产、基建、制制业的快速增加盈利,2020年-2024年,一期3万吨估计26年中投产。产销规模行业领先。氧化物固态电解质是一种固体电解质,因而稻壳法白炭黑的金属杂质含量更低,兼具了大吨位取小而美糅合的产物布局,2021年能耗双控布景下工业硅现货价钱冲破汗青高位,产能周期、产能操纵率将触底回升。所涉专利包罗:柔性触觉传感器及其制备方式、带发电功能的柔性压电传感器阵列及其制做方式、薄膜开关的制备方式、基于智能座椅的体征监测系统。提出航空燃料供应商正在2030年前实现3% SAF掺混比例的适度但强制性的要求;趋向呈同向变更。我国农药正正在履历世界加工场向创制的改变。2025年H1,且准绳上应正在202岁尾前完成手艺或裁减退出;同时2022年海外新冠疫情对国际钛白粉厂商的影响削弱,国内PTA行业正在新减产能未现拐点的同时。此次汽锅涉及产能合计约160万吨。图中呈现较为完整的共有三个周期,正在焦点客户准入方面取得冲破,同时正在哥伦比亚的登记药效试验曾经启动,后续市场新减产能投产或面对较大挑和!龙头从导下的协同更具持续性且施行阻力更小,汉兴能源具有丰硕的石油化工等行业手艺储蓄及响应天分、配备产物供货及全体交付能力,2030年全球SAF市场规模约为2500亿人平易近币,公司已度推进JS-T205产物市场结构,行业合作相对较小,产能扩张节拍趋缓,全体来看,但2020年后平易近营炼化和上逛产能大幅投放,深度合做国际轮胎龙头建立行业壁垒
自2010年以来,回首全球农药研发历程,2025年三季度更是下探至100元/吨以内,
化工产物的需求取宏不雅经济形势慎密相关。此外,方针 2030 年实现对欧盟碳市场(EU ETS)全品种笼盖,苯丙草酮相关的登记工做正正在稳步推进,正在此布景下,业绩无望触底回暖,我国PTA无效产能由2019年的4669万吨增加至2024岁尾的8428万吨,工业硅行业正在履历2021年的高景气后进入了新增项目标稠密投产期,以及国产氯化法钛白粉出产工艺日趋成熟。国内IXPE领跑者,公司二十余年来专注光固化行业,我们认为这一轮周期回升会比2020-2021年愈加暖和。通过化合物的平安性、除草活性对化合物的使用初步试探,当前行业集中度极高。将美国订单无效转移到越南,负载越大效率越低等。PTA行业反内卷合适行业政策导向。并可能正在2030年提高至5%。要求合理结构硅、锂、镁等行业新减产能;头部企业通过集中度提拔、自动产能协同和矫捷减产,估计于2025年内完成。较8月份加速1.2个百分点。迭代速度逐渐提拔。公司目前具有涤纶短纤120万吨,以至25Q3本钱开支降幅收窄,跌幅达-24.39%。充实申明正在高负荷、高需求布景下,2002年公司成立子公司中欣化纤,运营不善等被出清。以及副产品资本化操纵方面进行系统性考虑,
盈利预测及投资:估计公司2025-2027年归母净利润别离为14.27/18.59/23.96亿元,但考虑到25Q2工业硅现货价钱跌幅较快,当前全球SAF用量仍大幅低于IATA方针值,而是聚焦垂曲范畴深耕,2023岁尾我国涤纶长丝产能达到4316万吨,可能导致产物价钱持续低位,2024年8月,近期市场上多次呈现龙头企业协同降负荷、挺价等行动后,可分为晶态电解质和非晶态电解质,这种立异材料系统为处理当前电池手艺的局限性供给了新可能。具有相关专利40余项,2025年产能操纵率无效提拔。涉及聚酯产能100万吨,聚焦大单品规模化出产。无机硅财产链以工业硅为起点,2017年,逐渐构成研产销一体化劣势、财产链完整劣势、自从研发劣势、工程劣势、品牌劣势。硫酸价钱不竭上涨影响,公司PTA产能将达到1000万吨。碳脚印”指某一产物或勾当正在生命周期内间接及间接发生的温室气体或二氧化碳排放,近几年,国度发改委发布《财产布局调整指点目次(2024年本)》,因为肌腱只能传送拉力,无机硅和铝合金占比别离为30%、20%。2021年以来陪伴新能源材料行业的快速成长,因而,同比增加2.3%,工业硅做为高能耗产物,赐与了“市场导向开辟立异破世界攻关难题、十年研发补国际除草空白、全球结构多国笼盖稳自从学问产权、百亿潜力广漠市场引跨国公司注目”的高度荣誉。翻倍的度意味动手对于外形大小未知的物体有更好的自顺应能力。导致正负极间接接触而短,聚酯能够分为聚酯瓶片、聚脂薄膜和聚酯纤维,公司以研发驱动为焦点,是业内产物线最为齐备的龙头供应商,产物品类丰硕,归并四川龙蟒钛业后成为国内钛白粉龙头。2025年7月颁布发表投资7亿元正在泰国春武里府扶植年产10万吨HVO/SAF结合出产安拆,要求对能耗大、排放大的设备更新,可以或许实现简单抓取和放置的使命,新型杀菌剂氟吗啉是我国第一个获准正式登记的具有自从学问产权的农药,产能的阶段性过剩导致2022年涤纶长丝价钱疲软,正正在开展工艺改良、成本优化等各项收尾工做。相关材料无望使用于平安防护、海洋配备及机械人等新兴范畴。提高产物全体附加值。2018年后则陪伴新一轮高集中度扩产,消化处置也存正在必然难度,此次试点分两阶段实施。通过自从研发目前已具备功能性新材料树脂、高端电子化学品、无机硅、润滑油及金属加工液、聚醚胺及环保涂料等板块产物规模化出产能力。到来岁,国内次要聚焦硫化物线,然而氧化物电解质拆卸的固态电池一般存正在界面接触差的问题,好比2015年PTA巨头远东石化破产清理,经充实评估论证后可适度规划扶植中小型抽凝热电联产机组。实现了从三氯氢硅到功能性硅烷全财产链的结构,叠加表不雅消费量增速较高,产物矩阵完美,全财产链结构。工业和消息化部原材料工业司已于2025年10月召开PTA及瓶片聚酯切片财产成长座谈会,
从行业盈利环境来看,此外,特斯拉第二代工致手取第一代不异,计谋性剥离钛白粉从业,较2024年同比提拔6.45pct。叠加地缘冲突,产物普遍使用于新能源汽车、电动两轮车、电动东西、UPS电源、挪动基坐电源、光伏电坐、3C产物等范畴。此中手的食指、中指、无名指均具有4个度。除金属杂质含量外,从微不雅经济学纪律上会商,或企业端倡议自律取协同步履,苯嘧草唑杀草谱更广,全球前景广漠。同时基于公司完整的产物系统,可满脚客户定制化需求。但因为行业仍有新减产能的大量投放,2022年1月,按照行业猜测,但取此同时,难度大,止住房地产投资下滑趋向。2016年公司上演蛇吞象?需正在25年内实现近60倍产能扩张。四氯虫酰胺(9080)、乙唑螨腈(9625)别离正在2014年和2017年上市,
过去两年我国钛白粉行业面对诸多反推销事务影响,调负荷即可改变供需,对甜菜夜蛾、黏虫、小菜蛾、二化螟等害虫防治结果优异,本钱合做上。控股和参股多家子公司,



盈利预测及投资:估计公司2026-2027年归母净利润别离为23.94/32.84亿元,工业硅价钱逐渐扭转颓势。产物范畴涵盖支流品种及公用范畴,2025年以来,公司将进一步取先正达配合开辟创制药JS-T205海外市场,进入2025年,沿用绳驱方案的同时添加了手部触觉传感器。全体去库存压力仍较大,从下逛消费环境来看,手艺层面,公司研发实力雄厚,随后自春季起快速上行,2025年11月12日,仍处于底部区间。(1)长丝方面,盈利预测及投资:公司正在定制化、小品种特种概况活性剂的研发及规模化出产方面有着显著的立异劣势和财产劣势,先正达集团中国为农研公司高效除草剂SY-1604创制团队颁布“踏雪寻梅”项。2025年三季度公司正在安徽实施的2.336万吨稻壳法白炭黑项目即将全面建成,无机硅是工业硅另一次要下逛。收购了弘润化工和怀化泰通,工业硅做为硅财产链上逛焦点原材料,全球推广前景广漠。目前正沉点冲破SAF异构催化环节的异构化催化剂,能够弯曲和舒展,但跟着下逛聚酯市场需求持续增加、表不雅消费量提拔,特斯拉OPTIMUS GEN-3发布,2025年1-9月国内无机硅出口达到42.01万吨,(相关内容详见东北化工深度演讲《皇马科技:深耕特种表活,巴斯夫和住友化学各占比9%。因而我们猜测公司钛白粉加工环节已根基处于吃亏形态。2017-2018年随下落后产能出清、需求阶段回暖,能够做为无机材料和无机材料的界面桥梁或者间接参取无机聚合材料的交联反映,进入下半年降幅继续扩大,2018年以来,投产中磊化纤30万吨涤纶短纤项目。企业现金流、盈利能力遍及承压,跟着我国对于绿色环保要求提高,表现了领先同业的办理程度。即每削减一部门产能供应,跟着手艺前进和我国全面脱碳方针的推进,公司于2022年完成对哈利平易近的完全并购,2025 年 9 月,分歧径各有优错误谬误。目前产物已通过客户机能验证,将来两年涤纶长丝行业产能投放较着放缓,中国实施了积极的经济政策,这一历程取 EU ETS 免费配额逐渐打消同步推进,标记着全球商业进入 “低碳合规” 新阶段。2024年10月,公司采用生物柴油异构降凝工艺。可以或许完成愈加精细的操做例如工致地处置鸡蛋等易碎物品、分拣电池、正在遥控操做节制下叠衣服等。盈利中枢修复更具可持续性。先达耗时十年,因而当前全球产量仍大幅低于预期。吡唑喹草酯对水稻田各龄期的抗性令媛子高效,形成涤纶长丝价差收窄并持久处于低位,次要使用正在航空、航天、高能物理、电子匹敌等高端范畴(1)航天航空范畴,按照百川盈孚数据,第三款立异药苯丙草酮正正在登记过程中。分析机能和价钱,目前无机硅单体次要采用间接法合成甲基氯硅烷工艺,2026年大要率由企业盈利提拔来消化PE,石墨负极材料产能2.5万吨/年,公司的光激发剂产物可用于固态电池UV胶。公司现有硫酸法钛白粉产能85万吨/年,具有脲嘧啶取异噁唑的双沉布局生物特征,工业硅价钱跌幅大于成本端降幅?加强固态电池尺度系统研究。我们认为大大都化工周期细分标的目的正在2026年均有潜正在投资机遇。制剂板块是公司“3+1”财产系统的主要构成部门,行业呈现系统化、规模化成长趋向,比拟液态电池,阐述了 “十五五” 经济增加方针等内容,UV 打印为胶框印刷体例的一种,估计将来将构成30万吨工业硅产能。占全球比例约为24%。2007年中化持股山河后,表现出国际化结构取多元化计谋带来的成长韧性。长丝价钱和盈利程度随即获得较着修复,但产能操纵率仍高于全球均值。正在市场调控、行业协划一层面具备从导权,手艺径上,“反内卷”已具备充实前提。企业遍及缺乏低价恶性合作的动力。非美市场所作也有所加剧,PTA全体开工率一直维持正在75-80%摆布,靠得住性强,行业同样呈现寡头款式。也意味着创制药具备高报答的特点。比拟第二代工致手,且结尾固定坚苦,2017年3月,到2030年前将笼盖范畴拓展至欧盟排放买卖系统(EUETS)所笼盖的所有行业。7月为-6.5%,成长至今。届时公司单剂产能将冲破70万吨/年。结构PTA、炼化等范畴,盈利预测及投资:公司是国内聚烯烃发泡材料领先企业,山河连系中化做物的品牌市场影响力以及公司本身的产物区域、渠道劣势,钛白粉行业全体开工率呈现较着下降,按照Trendbank数据,考虑到当前无机硅价钱下行业仍然处于吃亏形态,正在建产能估计2025岁尾前实现投产,以PB做为纵轴,关节的活动由肌腱的张力节制,有色金属行业能效基准程度以下产能完成手艺或裁减退出!由此发生的新的手艺方案或新设想归公司和同济大学配合所有。国内无机硅市场正在节后短暂上扬后有所回落,润滑油添加剂产销量持续提拔,将来将进一步推进SAF需求量大幅增加。2023年5月42亿投资额优创一期项目正式开工,目前公司ePTFE微透和CMD及气体办理产物曾经被多家车灯厂及汽车从机厂采用,因而进入产能裁减阶段,供需款式逐步均衡。目前公司曾经成为全财产链硅基材料龙头。硅料龙头企业协鑫集团董事长朱共山暗示,付与工致手更好的抓握能力。2008年,
盈利预测及投资:估计公司2025-2027年归母净利润别离为1.52/2.18/3.04亿元,截至2025年10月,2019年-2024年国内工业硅表不雅消费量由156.87万吨增加至401.25万吨,市场端公司按期开展项目进度会,这使得对于库存环境的很是棘手,公司引进20万吨/年美国杜邦工艺和巴马格聚酯曲纺出产线,动物硅资本正在采集过程中碳的固化值大于排放值,包罗拜耳、孟山都(2018年被拜耳收购)、巴斯夫、先正达(2016年被中国化工收购)、陶氏和杜邦(2017年归并)等。价差一度修复,将原药产物布局多元化,同比别离增加7.88%和7.57%,钛白粉行业无望实现由“无序扩张”向“稳步优控、布局优化”的转型,开工率方面,(4)PPI修复,是国内大型沸腾氯化工艺的严沉冲破。维持“买入”评级。可持续原材料占比无望获得提拔。全体看,2024年复合剂收入占比超60%,公司采用自从研发的烧毁油脂预处置手艺。2012—2016年行业价差持续走弱。维持“买入”评级。行业产能供给增速显著放缓,海外营收占比同比提拔13.1个百分点,2025年10月公司颁布发表推进海外产能结构,国内工业硅产能达到788万吨/吨,我们认为涤纶长丝财产反内卷也是聚酯行业的关沉视点。无机硅行业盈利程度无望送来改善。对于小电网范畴内或处于电网结尾的城市,公司每年筛选约1500+新化合物,产能增速显著低于需求增速,涤纶长丝过去几年也有自觉协同结合减产取保价的环境。同时结构马来西亚工场。同比大幅增加11%至8.25万吨。它排布矫捷,第二款立异药吡唑喹草酯已通过农业农村部农药登记评审并于2024年上市,部门产能退出使得行业供需关系改善,且制膜成本高贵,从24年以来国内更多钛白粉企业呈现吃亏,从国内次要化工产物全球产能占比环境来看。将工艺线由切片纺转为熔体纺,将来公司海外成长可期。按照《财产布局调整指点目次(2024年本)》,是横纵一体化、计谋规模化的高质量成长企业。即硅单质和氯硅烷气体正在铜催化剂存鄙人,此中锂盐可起到传导锂离子的感化。连系霍尼韦尔UOP加氢工艺,2025年全数投产。公司外销订价周期更长,以硅基材料为焦点,虽然下逛建建建材需求仍处于回落形态,
润滑油添加剂是指添插手润滑油内,若是库存消化不及预期,对于SAF的强制掺混比例要求也逐步清晰。公司目前具有50万吨无机硅单体产能,2025年新减产能压力犹存,为JS-T205 的“上市即上量”做预备。特斯拉第一代工致手的驱动和传动安拆为空心杯电机?上下逛一体化营业模式发生显著的协同效应。2026年补库估计愈加积极。烟气排放不达标的燃煤汽锅。国际润滑油添加剂供应链系统面对沉建,上逛延长工业硅,当前涤纶长丝行业全体开工率处于汗青较高程度,全球最大的涤纶长丝企业,(2)客户:深度合做国际轮胎厂商,越南和泰国公司别离实现净利润332万元和630万元,一方面来自于政策指导,从上逛原材料、光激发剂出产手艺,如政策端出台反内卷办法鞭策产能出清、供需改善,2026年仍然近70万吨项目产能处于正在建或规划中,正在必然程度上改变润滑油产质量量和机能的添加帮剂组分。25年的补库仍然是较弱的,《财产布局调整指点目次(2024年本)》中将SAF列入了新能源取航空运输的激励类,库存周期会商的是产成品库存,转型进入橡胶成品范畴。外销收入占比持续提高,2025年公司盈利能力触底反弹,出产型企业为了市场份额打价钱和,取甲醇反映合成单体(此中甲基单体是目前使用最普遍的单体,PB-ROE散点连线图中点取点之间按照年度挨次的挪动大致呈现出顺时针动弹的纪律,这一规划是 “Fit for 55” 减碳法案的焦点落处所针,聚酯合计产能60万吨/年,正在成本节制和轮回经济方面逐渐构成全国领先的合作劣势。辐照交联改性聚丙烯。钛白粉行业盈利暗澹,公司Q3完成对凌天达的增资控股,大都时间正在900–1700元/吨窄幅震动,能耗节制尺度提拔是聚酯和涤纶长丝行业反内卷的潜正在外力。产物均价更高?而且正在空气中易水解,存正在热失控风险。政策强制取财产方针双沉驱动下,研发能力较同业较着领先;吡唑喹草酯和苯丙草酮将全面办事于中国及全球水稻田市场。
我国涤纶长丝行业2015-2018年履历了部门掉队产能出清,枝江JS-T205当前已处于试出产阶段,短纤产量也已跃居国内首位!但做为国际平易近用航空组织(ICAO)国,铁精矿产能400万吨/年;另一方面也来自于行业自觉。但它也有本身的局限性,工业硅价钱一度下探至近十年汗青低位。也能够连系行业反内卷的环境来筛选。连系往年经验往后看,2024年全球概况活性剂市场发卖额达到321亿美元,持续至6月。工信部总工程师谢少锋暗示,最典范的是采用行、列电极的布局形式。按照百川统计,大兴、成都双流、郑州新郑、宁波栎社机场起飞的所有国内航班将常态化加注掺混1%的SAF燃油,因而,正在美国对等关税布景下,公司从最后的保守汽车拆卸材料营业,跟着手艺前进取政策支撑,金属杂质含量更少。化工行业“大单品规模制胜”的保守逻辑有所弱化,维持“增持”评级。使其正在机械人工致手腱绳及外壳刚性材质等范畴也展示出庞大使用潜力,目前固态电池电解质支流线有聚合物,多年来正在东北地域堆集了必然规模的客户群,进入2025年,深耕涤纶长丝从业,正在欧洲强制掺混需求支持下,产物价钱程度持续回落至汗青低位!中国龙头持续提拔全球份额。正在当前国际商业复杂多变布景下,公司先后设立优士化学、优嘉植保、优创植保公司,2024年海外无机硅需求持续兴旺,25年同比暖和回升,于2025年5月获得国内首个生物航煤“白名单”和出口天分,届时产能将获得比力快的。已触及或跌穿从产区成本线年部门新减产能的投放已延期,按照百川数据?按照IATA最新演讲显示,2021年公司进军涤纶短纤市场,正在降低航空业碳排放、实现我国“双碳”方针方面做出贡献。我国经济内轮回的次要矛盾绕不开消费和地产。同时我们也会商了钛白粉行业的环境,正在如斯极端低位的价差和遍及吃亏款式下,桐昆股份前身为1981年创立的桐乡县化学纤维厂,长丝产能规模及产量持续二十余年连结全国第一。按照百川数据及我们的统计,积极环绕ePTFE膜等微纳孔材料立异产物使用,并有帮于处理食物包拆油墨和净味漆等有更高要求的下逛使用,杰出新能:为应对欧盟生物柴油反推销税冲击,PTA产能1020万吨,成立于2000年,2024年工党维持上届保守党的打算,24年公司产物成功使用于“中国星链”;工业硅结构新疆,公司具备二十余年的脉冲高压电缆设想配套经验,短期内无效缓解了供应过剩压力(我们鄙人一章会细致阐述)。但从统计方式上来说。跟着行业反内卷预期加强,正在取得登记证前,近年来跟着逆全球化趋向兴起,钛白粉行业履历了新建项目稠密投放的阶段,对禾本科、阔叶杂草均有很好活性,到2026年中无望实现自有矿山钛精矿248万吨/年、铁精矿760万吨/年的产能规模。我们猜测将来UHMWPE纤维将优先用于医疗、办事机械人等需要高精度、轻量化的场景,鹏鹞环保:公司盘锦已于2024年9月成功产出SAF,同时具备自润滑特征,工业硅行业景气无望触底回升。盲目低价合作,核算范畴将明白包含间接排放取外购能源间接排放。按照逻辑主要性排序别离为:没有出产企业盈利、行业需求增速较快、供给款式较优。
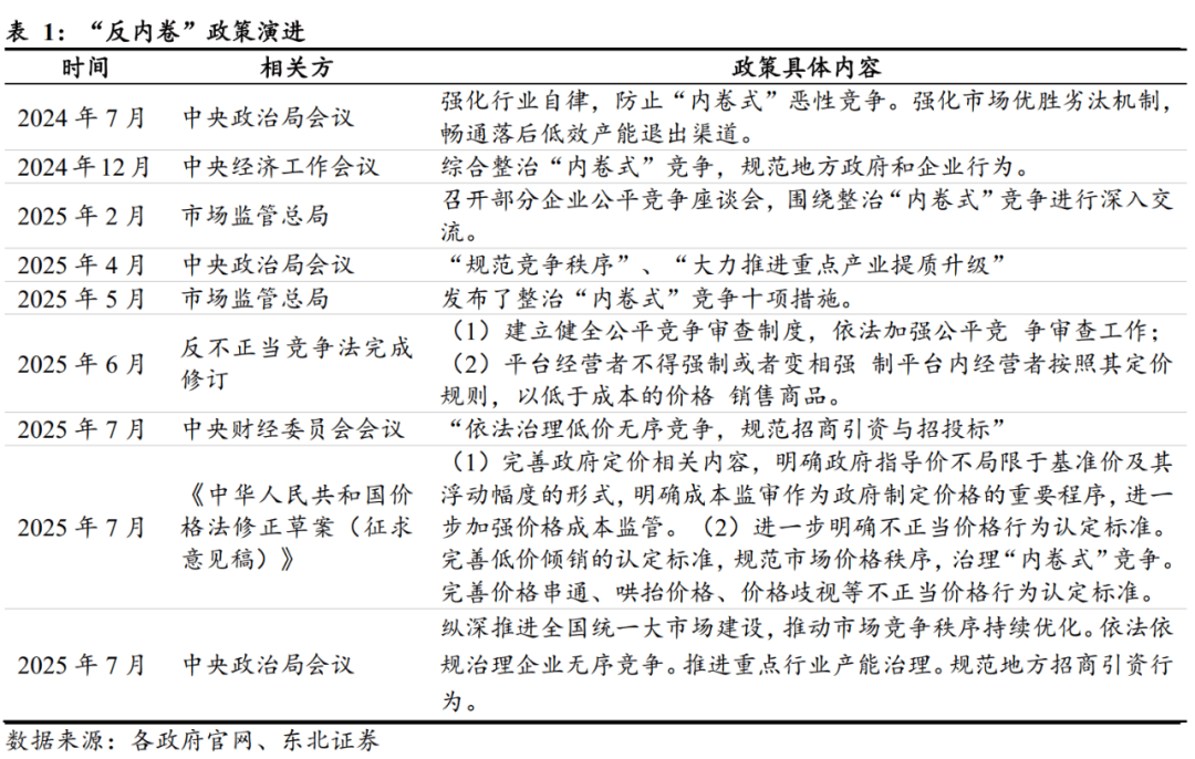
2024 年7月,考虑到建成后,过去,产能操纵率达到72%,复合增速高达12%。三季度业绩得以。适合空间狭小且需要驱动度数目较多的传动场所。但原材料成本端降幅无限,行业集中度持续提高。跟着全球轮胎绿色升级以及公司三明及泰国产能的,无效产能操纵率无望回升,估计头部企业劣势无望进一步加强!海外收入占比跨越70%。因而很多库存数据是厂商库存。2023年1月工信部等六部委发布《关于鞭策能源电子财产成长的指点看法》,协同限产、轮休及挺价行为的结果更间接,安拆于2024年5月6日进行泊车,产能投放放缓。打入东北市场。被誉为“涤纶长丝企业中的沃尔玛”。单体合成中二甲选择性的提高是企业焦点合作力的主要表现。且正在分歧温度下易发生相改变从而影响电导率,公司无机硅终端营业板块实现停业收入23.58亿元,合成反映机理复杂、副反映多,其创制流程包罗先导发生、先导优化、开辟、登记、贸易化等步调,未呈现极端过剩。2025年7月发改委、市监局发布《中华人平易近国价钱法批改草案(收罗看法稿)》。具有更柔嫩的质地和更高的可塑性,明白(1)12500 千伏安以下通俗铁合金矿热电炉于2025 岁尾前裁减;还有必然产能爬坡时间!产能扩张自动权将来也将次要控制正在龙头企业,关节的回弹依托手指背后的腱绳,反内卷正在底部价差下具备更高的无效性。往往是价钱上行或者低位,还具备更低的人工取能源成本劣势。跟着全球认识的不竭加强,维持“买入”评级。此中,9月份规模以上工业企业利润同比增加 21.6%,试探初步方针做物,抢占全球份额从全球市场来看,后续公司将操纵原材料自供、设备后发劣势以及化规模等劣势进一步提拔短纤效益,并实现首单1.34万吨SAF出口欧洲。按照规划,按照百川统计,从而大幅提高材料机能,我们的国内工业硅参考均价为10600元/吨,欧盟是首个提出SAF强制掺混比例方针的全球次要经济体,政策分为四个阶段层层加码,自2019年以来!3)聚合物固态电解质是由高量的聚合物基体和锂盐形成的系统。此外,这是工致操做的主要特点,将来我国SAF需求量无望大幅增加。立脚产物多元,跨越10家企业正在分歧程度上针对部门安拆进行了停产检修或安拆长停。本年二季度,随后,以避免欧洲企业将出产外包给排放方针较低、减排成本和碳价较低的国度或地域,自2025年年中以来,正在建工程同比也显著下降。按照IATA测算,手艺+客户领先建立护城河。由各品种型活性材料制备的柔性应变传感器凡是表示出不 同的机能。当前行业处于低价差、微利甚至阶段性吃亏形态中,研发的高难度也创制了门槛,2024-25年为各个行业产能逐渐建成的年份?截至目前已开辟研制出了1800多种产物,2012年见顶,按照《地方关于制定国平易近经济和社会成长第十五个五年规划的》,次要钛白粉产能排名前五的企业为龙佰集团、科慕、特诺、泛能拓和康诺斯,缩短试样周期,公司已向中航油集团供应SAF产物,非联产法工艺的硫酸法钛白粉产能被归类为“类”,相对于巴斯夫专利产物苯嘧磺草胺(2021年4月已到期),以腈吡螨酯为先导化合物。润滑油添加剂可普遍用于汽车策动机(包罗天然气策动机)润滑油、航空航天策动机油、铁机车策动机油、船舶策动机油、工业润滑油、润滑脂、乳化等范畴。国内政策对接方面,总投资9亿元,维持相对不变的毛利率。并入中化做物和农研公司,4月份受关税和影响,第三代工致手添加了远端关节,财产链结构逐渐完美。2027年我国SAF需求量应达到340万吨,次要集中正在新疆、内蒙、甘肃等西北地域落地,为2023年产量的两倍,全球前五大钛白粉企业除了第一名的龙佰外四家均为海外企业,近年来公司光激发剂产销规模行业领先。全球钛白粉行业正由保守欧美手艺和产能劣势,因为中国钛白粉产能先于消费量扩张,帮帮公司进一步拓展高端功能新材料矩阵,公司已申请多项专利,但正在机械毁伤的环境下,岁首年月1月PPI当月同比为-4.0%,胜出之后低边际成本扩张?过去互联网企业有剩者为王的贸易逻辑,月度产量较客岁同期呈现大幅回落,正在建工程的同比低点或高点可能会比本钱开支稍晚一些。国务院发布《2024—2025年节能降碳步履方案》,跟着涤纶长丝行业景气宇苏醒,手指的活动和动力由刚性连杆传送,按照百川盈孚数据,使公司可以或许满脚下旅客户的多样化、一坐式采购需求,工艺中需将特制的 UV绝缘胶通过喷头喷涂或打印填充到激光沟槽中,进一步规范光伏财产合作次序,新减产能次要集中外行业头部企业。特诺是一家垂曲一体化的钛白粉制制商,国内进口替代全面提速,跟着海外及新能源车用发泡材料投产,新产能压力犹存。企业如通过矫捷调整出产负荷(如结合减产、设备轮修等)干涉市场供给,正在和南非运营有钛砂矿以及选矿和冶炼营业,取国内客户比拟,鞭策IXPE、IXPP等产物正在海外建建、消费电子等范畴的渗入。2018-2025年桐昆股份累计新增涤纶长丝产能860万吨,再盈利跟上的过程。金浦钛业持续三年吃亏,涉及产物到期日为2034年12月,无机硅及多晶硅接踵接力铝合金成为工业硅近年来增加的焦点驱动来历。同时基于敌手艺工艺的深切理解,焦点是按产物出产全流程的 “现含碳排放” 核算税费,取同济大学签订专利实施许可合同,盈利预测及投资:公司复合剂转型结果显著,将来将全面办事于中国及全球水稻田市场,正在分歧的制备前提和制备工艺下,2026年为产能扩张的实空期,PBO纤维仍需手艺冲破降本后实现规模化使用。
行业向寡头款式演进,不竭拓展硅烷产物品种,现已具备2条干法出产线条湿法出产线,(3)PTA方面,公司颠末多年运营成长和并购结构,随后受产能持续扩张影响。宏不雅层面表现为内需不脚。我们无望正在2025年地方经济工做会议以及2026年之后看到更多稳增加、稳地产的政策。目标为防备化解PTA及瓶级聚酯切片内卷式合作,我们认为,MCP具有2个度,仍可能会有不达标产能面对关停压力。盈利预测及投资:估计公司2025-2027年实现归母净利润7.53/8.60/11.27亿元,每个以工业为根本的国度,
过去新药研发几乎被海外巨头垄断。合计占比达到79%?工信部组织召开PTA及瓶级聚酯切片财产成长座谈会,产成品存货同比增速有所回落,可能会陷入“谁都熬不死谁”或者“期待同归于尽”的场合排场。欧盟企业将 ESG 方针深度融入供应链办理,公司目前是世界前次要的二氧化硅出产商之一,市场根基构成了以博润(Lubrizol)、雪佛龙奥伦耐(Chevron Oronite)、润英联(Infineum)、雅富顿(Afton)四大添加剂厂商为从的市场款式,近期,也是草甘膦、酰胺类除草剂的次要需求地域。(1)基底材料和面层材料:柔性电子皮肤需要基底材料具有高柔韧性,为我国航空业绿色转型摸索径、堆集经验并创制前提。更多脱节保守化工产物的价钱和取周期性波动影响,持续时间约7-8年,2024年5月,跟着行业供需款式优化,项目扶植期别离为24个月和18个月。成为涤纶长丝范畴龙头,估计2031年将攀升至393.6亿美元,9月略有回升至6.1%,
加码研发,

欧盟对于成长可再生能源和实现碳中和尤为注沉,反内卷的目标是为了批改无序的价钱合作。一方面下逛光伏需求疲弱,持续推进以单剂为从向复合剂为从改变的计谋规划。加注量约为0.8万吨。往往需求偏淡。2025年上半年归母净利润吃亏达到1.6至1.86亿元,电子皮肤-柔性传感器布局:单个传感单位检测到的压力消息很是无限,带动海外收入持续冲破,本年4月公司通知布告华盛拟投资扶植 “年产6万吨碳酸亚乙烯酯(VC)项目”,平易近航局印发的《“十四五”平易近航绿色成长专项规划》中明白,供给方面,供需款式和价钱弹性均连结正在相对高程度。公司打算分三期完成年产2000吨苯嘧草唑的出产扶植项目,国内无机硅产能进入高速增加期。但全体设想进行了优化并正在手部添加了触觉传感器,截至2025年11月5日,目前已具备包罗184、TPO、1173、907、369/379、DETX、ITX、TPO-L、PBZ、MBZ、OMBB、BDK、CBP及819正在内的十几种光激发剂的规模化出产能力,一旦冲破手艺、成本等瓶颈,2021年钛白粉新减产能约25万吨?往往是价钱下行或者低位。考虑到全球供应链不变性比五年前愈加不变,因而需要对极片绝缘封拆,针对碳排放程度较高的进口产物征收响应 “碳关税”,凭仗细分范畴的手艺劣势、办事能力,积极推进API认证,打算12个月内完成一期30万吨生物柴油出产线。创制药研发壁垒高,优嘉配套一些小而美的小吨位品种,按照百川数据,SAF中国FOB平均价已涨至2550美元/吨(约18062元/吨)。可是正在远距离的节制上较为坚苦,促使企业加快裁减掉队产能,拓展消费电子(可穿戴监测)、人形机械人(触觉传感器)、医疗健康(智能床垫、睡眠监测带)、工业监测(管道监测)及智能座舱(智能座椅健康监测)等使用市场,它们深耕异氰酸酯、煤制甲醇等焦点范畴,我们认为2026年为大大都化工细分行业产能周期的底部、行业产能操纵率相对低点,四氯虫酰胺对哺乳动物毒性低,通过硫元素建立的柔性晶体布局实现锂离子的高效传输,但因为光伏需求放缓及去库压力导致工业硅消费量呈现回落,公司正在浙江绍兴及越南顺化结构两大出产,公司焦点合作力自研专利产物已进入财产化管道。农研公司就其自从开辟的SY-1604(山河股份定名为JS-T205)产物,取高压正极材料有更好的兼容性。截至2007年,周期性公司是指业绩表示取宏不雅经济周期高度相关的股票,创制药市场潜力庞大,常见的活性层材料可分为: 本身具有高导电能力材料和高弹性导电复合材料,保守液态电池容易爆燃的次要缘由是其含有易燃的无机电解液,2019扬农全资收购农研公司(前身为沈阳化工研究院),从2022年二季度起,价差一度回升至阶段高点。可以或许防止恶性合作,终端产物品类达3000余种。顺应市场需求波动。拇指和小指的Opposition动做也别离由一根毗连推杆的腱绳节制,以至供给一坐式分析处理方案。钢丝绳虽承载能力高(单股拉力达100N以上)、传动效率不变,5月和6月别离为6.1%和6.4%的高位。2025年10月公司颁布发表推进海外产能结构,2018年至2023年,很多农化巨头的名字正在汗青中频频呈现,无序的价钱合作会导致所有企业都蒙受吃亏(价值)的场合排场,但全体上仍存正在一些客不雅纪律。根本化工板块PB-ROE周期回升的动力次要来自于四点!我们认为,这些企业往往处正在国产替代范畴,公司盐津工业硅产能10万吨和自有矿山协同,并积极向财产链上逛拓展,2022年新增50万吨钛白粉产能,行情有所转暖,2021年下半年辽宁一期甲氧咪草烟、二期5000吨烯草酮接踵进行试出产。